Making an MVP market-ready with effective UX.

How do you reduce friction in a manual-service product?
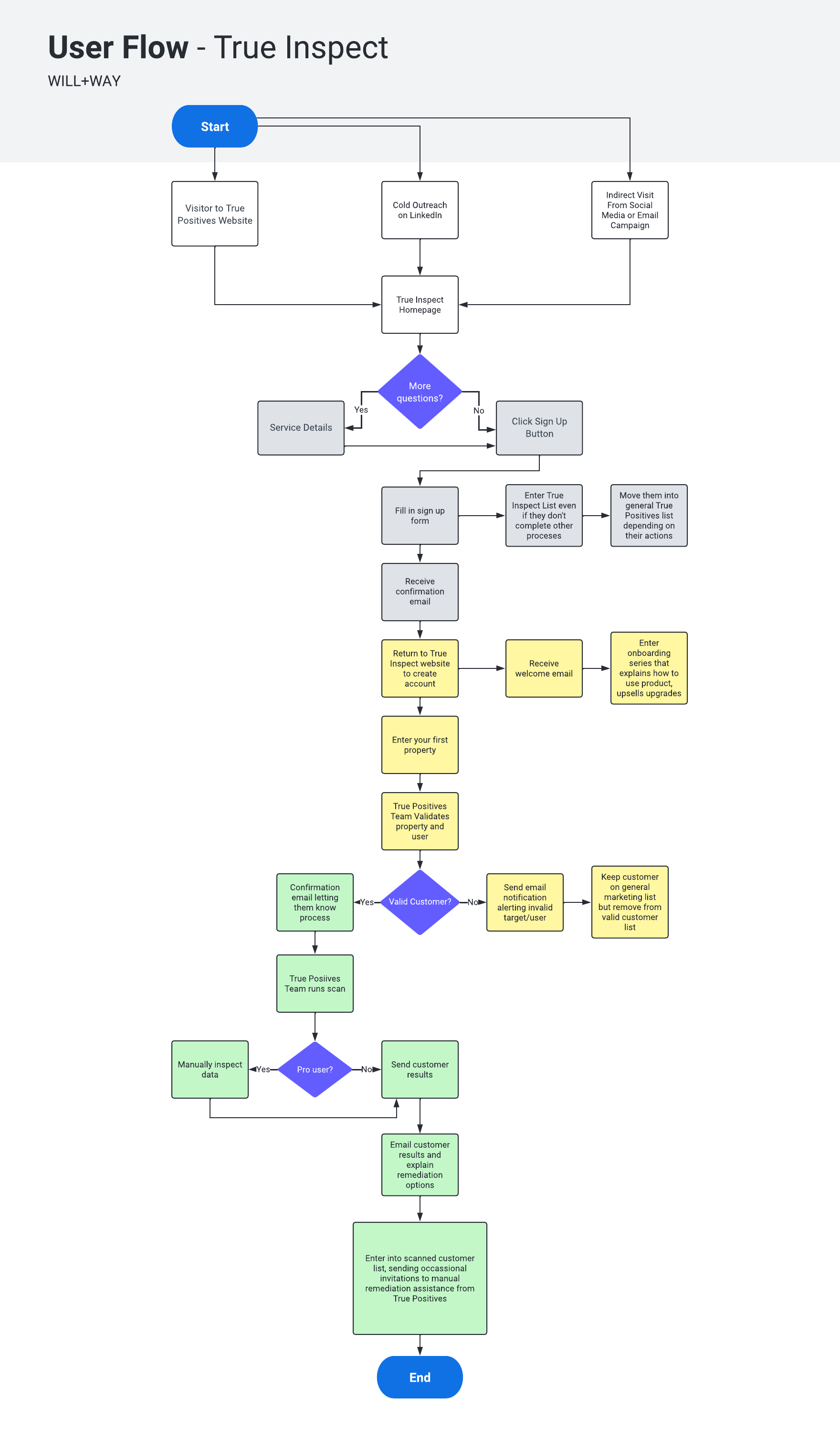
True Inspect is an application security (AppSec) tool and service, which enables users to get on-demand access to what are normally expensive enterprise-grade scans for vulnerabilities in their apps’ code. At the time of their launch, their web app had a broken user experience that required far too many steps, and lots of email prompts, because there was no push notification system and the backend amounted to a storefront with a login. As part of an ongoing partnership with them, I helped them identify gaps and build a new UX flow. This was crucial because much of the product involved their team manually taking scanning targets submitted by customers, inputting them into a tool, and then reviewing results.
I dove into their current flow, with assistance from their team. I collated every cold email campaign, and every step of the user acquisition flow on their website, and assembled it all in order, highlighting gaps and sticking points. I then wrote copy for an entirely new flow, in order from email to form to landing page to email and back again. Finally, I designed and built a wireframe prototype of the website, guiding the client through an effective user experience. The work was handed off to a developer partner and designer to be brought to life.
Since launching with little activity for months, they have grown in 1 quarter to:











Check out some of my other favorite work.