Simplifying a complicated site to focus on the mission and drive donations.

What do you focus on when you do so much?
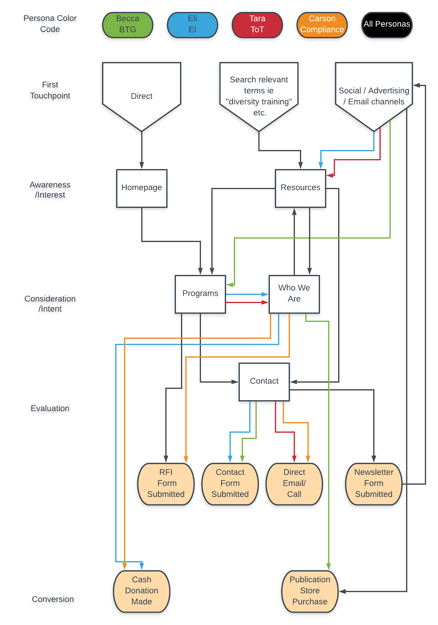
The Cross Cultural Health Care Program provides training, interpreters, and advocacy for indigenous and ethnic minorities in communities across the United States. They were working on a website redesign, aimed at improving site metrics like engaged sessions, conversions, and overall time on site, along with intangibles like improving the visual quality and branding of the site. I was part of a developer team as the principal UX strategist and copywriter.
I worked with the CCHCP team to build out personas based on their core users, developed a new sitemap that consolidated and simplified a very difficult-to-navigate site, and constructed wireframes to validate basic design and layout questions while also helping to reorganize their site. I also wrote copy for several core pages of their site. From there, a web designer and developer fleshed out the visual and functional areas of the site.
The new launch was a success, and the client saw significant growth. They use our new site to this day.



.png)

The final result was a beautiful, easy-to-use site for all user personas.

Check out some of my other favorite work.